Array ( [n] => Lhassa.AntonPed ) Lhassa-Apsos, L'eperon des Cosmiques | Lhassa / AntonPed

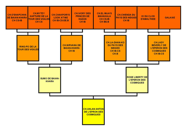
CH.ULHAN ANTON DE L’EPERON DES COSMIQUES

Son pédigrée